中国政府网 | 重庆市人民政府网 区县规划自然资源局 |注册

重庆市潼南区规划和自然资源局

您当前的位置:首页 >政务公开 >法定主动公开内容 >预算/决算

[ 索引号 ] 11500000MB1980442Y/2026-00009 [ 发文字号 ]
[ 主题分类 ] 财政、金融、审计 [ 体裁分类 ] 财政预算、决算
[ 发布机构 ] 潼南区规划自然资源局
[ 成文日期 ] 2026-03-02 [ 发布日期 ] 2026-03-02

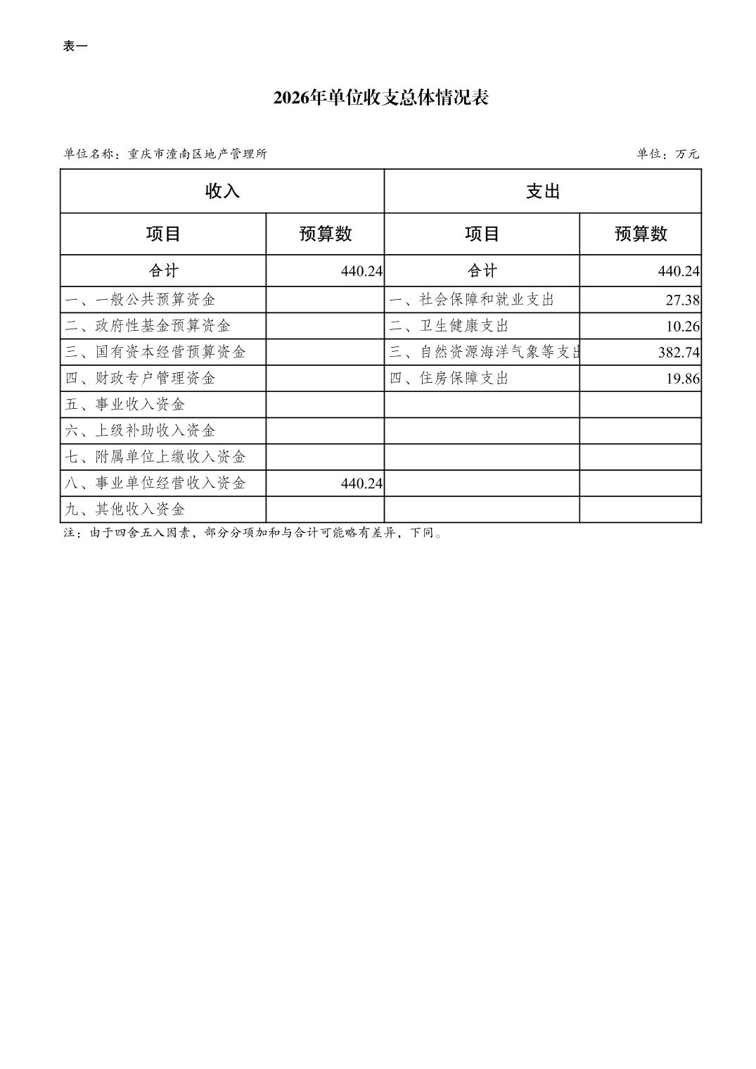
重庆市潼南区地产管理所2026年预算情况说明

扫一扫在手机打开当前页